跳转到主要内容
学生
教职工
校友
考生及访客
数字平台
教师邮箱
人才招聘
基金会
搜索
Toggle navigation
首页
校情总览
学校简介
历任领导
现任领导
组织结构
校区分布
职能部门
院系导航
科学研究
科学研究
科研机构
人才培养
本科教育
研究生教育
留学生教育
专科教育
继续教育
招生就业
本科生招生
研究生招生
留学生招生
就业指导
交流合作
国际交流
国内合作
公共服务
后勤服务
信访接待
网络服务
网上警务站
信息公开
ENGLISH
《南海航行状况研究报告》(中英文版)正式发布
首页
海大印象
《南海航行状况研究报告》(中英文版)正式发布
发布:2017-08-28
附件:
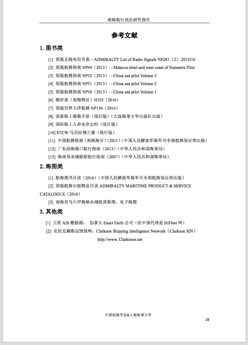
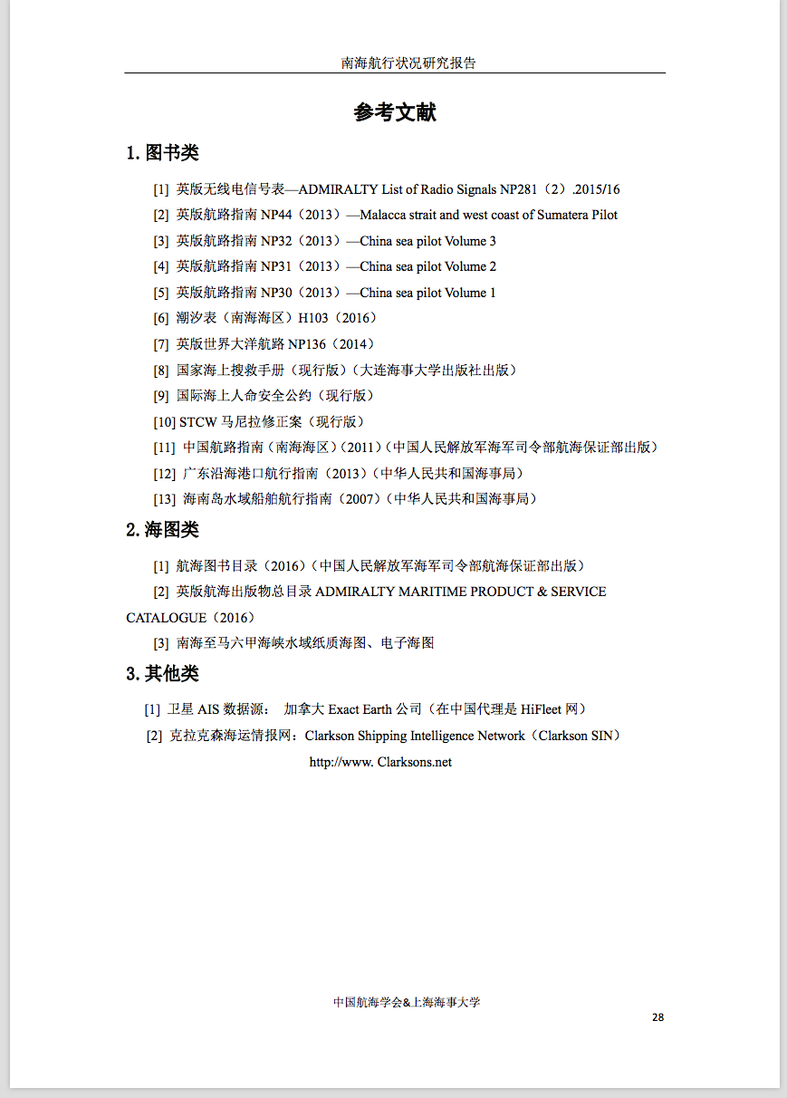
《南海航行研究报告》(中英文版)全文
文字:
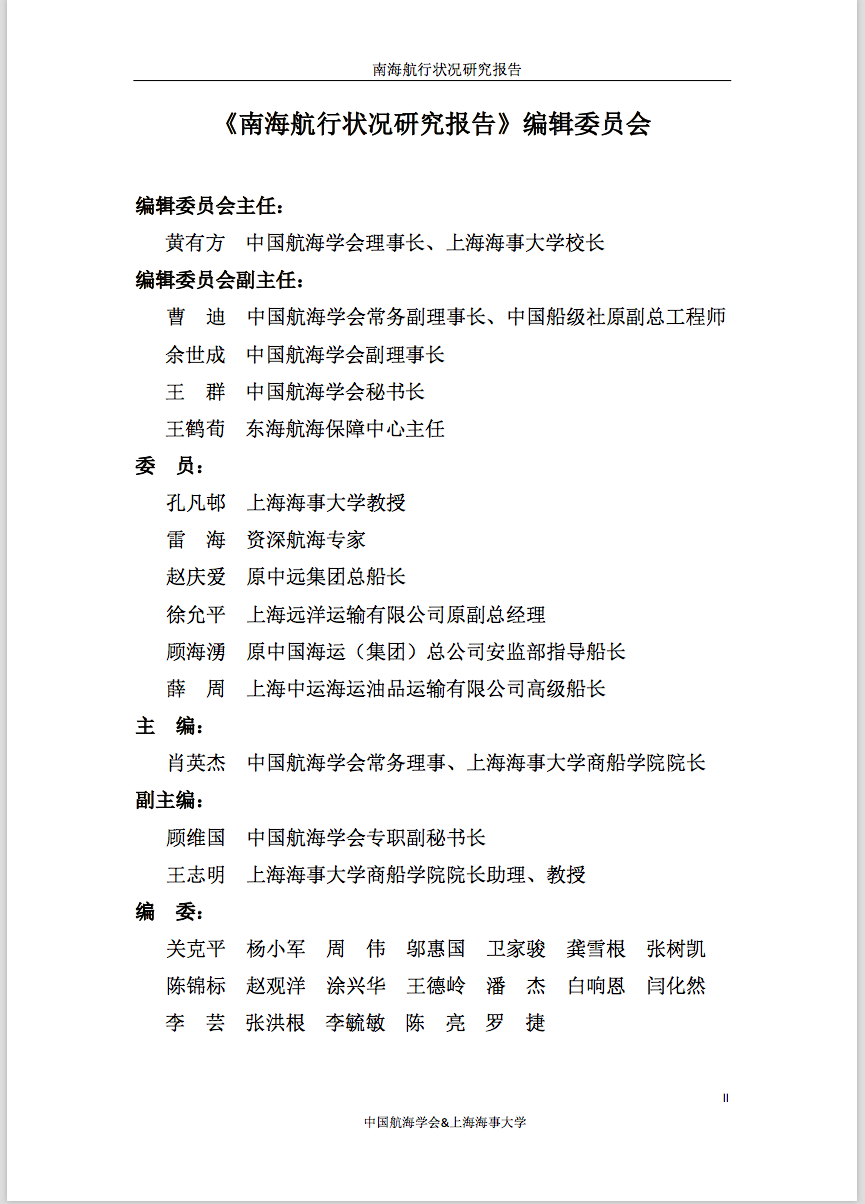
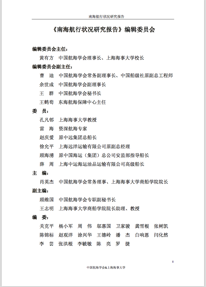
《南海航行状况研究报告》编委会
图片:
《南海航行状况研究报告》编委会
编辑:
海大印象工作室
策划:
校长办公室、新闻中心
扫码分享本页面